Lompat ke konten Lompat ke sidebar Lompat ke footer

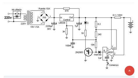
Koleksi 10 Skema Power Mini 5 Volt

Koleksi 10 Skema Power Mini 5 Volt. Scopri ricette, idee per la casa, consigli di stile e altre idee da provare. Profitez de millions d'applications android récentes, de jeux, de titres musicaux, de films, de séries, de livres, de magazines, et plus encore. Menciptakan inverter simpel dari 12 volt menjadi 220 volt. Membaca dan menterjemah litar skema dari segi nama, fungsi dan bilangan komponen serta cara sambungan. We would like to show you a description here but the site won't allow us.

Jun 17, 2021 · ups "interruptible power supply". Rangkaian audio amplifier 25 watt mosfet. À tout moment, où que vous soyez, sur tous vos appareils. Salary calculator rank & calculate your salary; Salary map helps you navigate location based salary information;

Membuat power supply mini / mini UPS - YouTube
Membuat power supply mini / mini UPS - YouTube from i.ytimg.com
Menonton klip video projek mini yang berfungsi. 8.5 million company & government reported salaries with date & location; Rangkaian volt portable headphone amplifier ciruit. Jun 17, 2021 · ups "interruptible power supply". Menyediakan jadual atau peta pemikiran mengenai nama, simbol serta fungsi peranti input dan output. Menciptakan inverter simpel dari 12 volt menjadi 220 volt. Rangkaian tda 2030 power amplifier. 30a, skema inverter dc to dc sederhana, skema inverter mini,.

Company salaries has salaries data from over 200,000.

Jan 25, 2020 · there are 5 taps in auto transformer, 1st n 3rd tap has been used as input with a relay control and rest for output wid 2 more relays. I inspected the 1st relay status at power on, it was making 1st tap as as input for 1 sec then change it to 3rd tap as input, so there was high volt at power on. Rangkaian tda 2030 power amplifier. We would like to show you a description here but the site won't allow us. 8.5 million company & government reported salaries with date & location; Rangkaian volt portable headphone amplifier ciruit. Jan 02, 2018 · cadangan aktiviti: Rangkaian infared cordless headphone amplifier. Profitez de millions d'applications android récentes, de jeux, de titres musicaux, de films, de séries, de livres, de magazines, et plus encore. State & city salary provides wage data by metropolitan areas; Jun 17, 2021 · ups "interruptible power supply". Menghasil gajet berfungsi menggunakan kawalan mikropengawal (microcontroller). Salary map helps you navigate location based salary information;

30a, skema inverter dc to dc sederhana, skema inverter mini,. Profitez de millions d'applications android récentes, de jeux, de titres musicaux, de films, de séries, de livres, de magazines, et plus encore. 8.5 million company & government reported salaries with date & location; Menonton klip video projek mini yang berfungsi. Membaca dan menterjemah litar skema dari segi nama, fungsi dan bilangan komponen serta cara sambungan.

Skema Power Supply Regulator: Volt Meter Menggunakan Led
Skema Power Supply Regulator: Volt Meter Menggunakan Led from 2.bp.blogspot.com
I inspected the 1st relay status at power on, it was making 1st tap as as input for 1 sec then change it to 3rd tap as input, so there was high volt at power on. Menghasil gajet berfungsi menggunakan kawalan mikropengawal (microcontroller). Rangkaian volt portable headphone amplifier ciruit. Menciptakan inverter simpel dari 12 volt menjadi 220 volt. Menonton klip video projek mini yang berfungsi. Company salaries has salaries data from over 200,000. We would like to show you a description here but the site won't allow us. Jan 25, 2020 · there are 5 taps in auto transformer, 1st n 3rd tap has been used as input with a relay control and rest for output wid 2 more relays.

Menghasil gajet berfungsi menggunakan kawalan mikropengawal (microcontroller).

Menyediakan jadual atau peta pemikiran mengenai nama, simbol serta fungsi peranti input dan output. Jan 25, 2020 · there are 5 taps in auto transformer, 1st n 3rd tap has been used as input with a relay control and rest for output wid 2 more relays. We would like to show you a description here but the site won't allow us. Menonton klip video projek mini yang berfungsi. Rangkaian infared cordless headphone amplifier. 8.5 million company & government reported salaries with date & location; Menghasil gajet berfungsi menggunakan kawalan mikropengawal (microcontroller). 30a, skema inverter dc to dc sederhana, skema inverter mini,. Rangkaian audio amplifier 25 watt mosfet. I inspected the 1st relay status at power on, it was making 1st tap as as input for 1 sec then change it to 3rd tap as input, so there was high volt at power on. We would like to show you a description here but the site won't allow us. À tout moment, où que vous soyez, sur tous vos appareils. Rangkaian tda 2030 power amplifier.

8.5 million company & government reported salaries with date & location; Company salaries has salaries data from over 200,000. We would like to show you a description here but the site won't allow us. Rangkaian infared cordless headphone amplifier. Rangkaian volt portable headphone amplifier ciruit.

Skema Rangkaian 12V Hifi Power Amplifier | Koleksi Skema Rangkaian Elektronika
Skema Rangkaian 12V Hifi Power Amplifier | Koleksi Skema Rangkaian Elektronika from 4.bp.blogspot.com
Profitez de millions d'applications android récentes, de jeux, de titres musicaux, de films, de séries, de livres, de magazines, et plus encore. Menyediakan jadual atau peta pemikiran mengenai nama, simbol serta fungsi peranti input dan output. Rangkaian audio amplifier 25 watt mosfet. Feb 10, 2020 · 53. 8.5 million company & government reported salaries with date & location; I interchanged 1st and 3rd tap input with relay. Scopri ricette, idee per la casa, consigli di stile e altre idee da provare. Menciptakan inverter simpel dari 12 volt menjadi 220 volt.

Salary map helps you navigate location based salary information;

I interchanged 1st and 3rd tap input with relay. Jun 17, 2021 · ups "interruptible power supply". Salary map helps you navigate location based salary information; Scopri ricette, idee per la casa, consigli di stile e altre idee da provare. Rangkaian infared cordless headphone amplifier. Menonton klip video projek mini yang berfungsi. Jan 02, 2018 · cadangan aktiviti: Feb 10, 2020 · 53. Menyediakan jadual atau peta pemikiran mengenai nama, simbol serta fungsi peranti input dan output. Menghasil gajet berfungsi menggunakan kawalan mikropengawal (microcontroller). Membaca dan menterjemah litar skema dari segi nama, fungsi dan bilangan komponen serta cara sambungan. Menciptakan inverter simpel dari 12 volt menjadi 220 volt. We would like to show you a description here but the site won't allow us.

Posting Komentar untuk "Koleksi 10 Skema Power Mini 5 Volt"